Looking to start your career in data science? Marcelo Jannuzzi of iFood will show you how to get a chance to do what you love even when you’re not looking!
We chatted with Marcelo about his journey from an intern in finance to data analyst at iFood, where he uses machine learning and statistical methods to model business problems and inform decision makers in his company.
In this post, we’ll share with you his story—including how he got into data science:
- How it all started
- How Marcelo uses Streamlit
- Marcelo’s advice for aspiring data scientists
How it all started
In college, Marcelo studied business and finance. After a brief corporate banking internship at Citibank, he went on to Magnetis, an asset management fintech startup. He loved it, and it validated his wish to be in finance. Eventually he found himself as an analyst at a hedge fund, which was what he always wanted!

“But then, finding myself in this ‘dream job’ job for me, I started to realize that what I actually enjoyed about my previous experiences wasn't the finance itself,” Marcelo said. “It was the more mathematical or statistical aspects of coming up with models to allocate investments, or to price different securities, for example. It was more about the data side of things than the finance.”
So Marcelo decided to learn more about data science. He knew how to program from college and had some experience with Python and R. He went through a data science bootcamp and got a job as a data analyst at a food delivery company in Brazil.
After only six months he joined iFood, the biggest FoodTech in Latin America.
“Before coming to this field I never spent more than a year in the same job. I was worried that a job would always be just a job for me and that I'd never find something that I really enjoyed,” Marcelo said. “I was relieved when I found data science because in many ways it didn’t feel like work. It felt more like solving a puzzle. I was also drawn to the idea of predicting the future! It still blows my mind how well it works sometimes!”
How Marcelo uses Streamlit
As part of the the data team which supports iFood’s logistics operations, Marcelo uses Streamlit to showcase and build interactivity into his models.
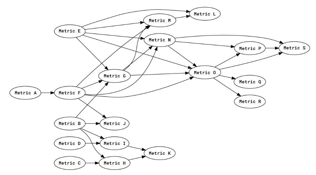
“We track a lot of different metrics and KPIs,” Marcelo said. “And they’re all interrelated, so a change to one of them affects another, which affects the next one, and can have this cascading effect throughout our business.”
With Streamlit Marcelo has created an interactive system of models that simulates these interactions between different aspects of the business. It allows him to see the tradeoffs that exist between the various metrics that describe iFood’s logistics and to simulate different scenarios.
“This idea of the tradeoffs that exist between different parts of our business is key,” he said. “If you want to improve one aspect, you have to be willing to take a hit somewhere else. We want to measure these tradeoffs and show them to our business users so that they can make better decisions on how to steer our operations.”
To model these interactions, Marcelo made a graph that describes how each KPI is related to each other. Each node in this graph has a model associated to it. “So to make a prediction for a particular metric, we traverse the graph making predictions for each predecessor node, and feeding those predictions into the following nodes.”

“It would be very hard for me to do a project like this with our standard toolset,” Marcelo explained. “It would take a few months to develop the interface so that business users could interact with it. But Streamlit abstracts all of that away for me. I don’t have to worry about it! Being more familiar with Streamlit and all it can do increases the range of projects we in the Data Analysis team can undertake, since we don’t have to rely as much on engineers to implement whatever it is we want to do.”
Marcelo’s advice for aspiring data scientists
We asked Marcelo for his advice for aspiring data scientists looking to start (or grow!) their career. Here is what he had to say:
1. Realize that data can be your job!
I feel kind of stupid because every time I was working on a personal project involving data or code in general, I was always psyched about it. I wanted to finish it. I didn’t care if I was hungry or needed go to the bathroom. I didn’t want to stop. I was in the zone. But for some reason, I never thought that could be my job.
My parents are both economists. They both worked at banks, and their friends also had backgrounds in finance, so I guess in my mind a “real job” was working in a bank. Having studied business in college also didn’t help in that respect, as a lot of my colleagues were getting jobs in investment banking or management consulting. Then I read in a magazine about a few data science bootcamps popping up around Brazil. They’re common in the US, but at the time they were very new in Brazil. So in late 2018 I decided to enroll in one of them, and while going through the program and talking to different people in the field I realized that yes, this could be my job!
2. Notice what gets you in the flow
Try to notice the things that get you into that state of flow. Things that you want to finish despite being hungry or needing to go to the bathroom. Also notice the things that you actually enjoy, not the things you think you should enjoy (or that your parents or colleagues told you you will enjoy).
3. Consider a data science bootcamp
I got my first job in data science because of a bootcamp. It was taught by people who worked in the industry and gave me a good overview of the basic skills, what was expected of me, and also helped me start to build a professional network. It's hard getting a cold start in a new field, and a program like this can help jumpstart things.
Also, going through the bootcamp felt like a stamp of approval of sorts. Before this I thought, “Who am I to get into this field? I have no experience here, so who’s going to hire me?” After completing it I felt much more confident to look for a job in data science.
4. Take advantage of company training
iFood has a partnership with NOVA University Lisbon, and gave me and some other colleagues the opportunity to get our Master’s degree here. I enjoy the academic environment and had already been thinking about continuing my studies, so having the chance to move from Brazil to Portugal to do so, while still being able to work remotely at iFood was amazing. iFood also provides us with many other opportunities to develop our skills in other ways, like allowing us dedicated time during the week for personal development, a budget for books and courses, among other kinds of training.
5. Learn how to package your work (with Streamlit)
Data is awesome, but I’ve found that a very important part of working in data science is learning how to package your work in a way that's appealing to your colleagues and end users. A simple solution that gets used is way more valuable than a sofisticated solution that doesn’t get used because people don’t understand it or because its hard to use.
I think this is where Streamlit really shines. You can make something look professional with very little effort. Many teams here at iFood use Streamlit, as it lets us move faster and depend less on our engineering and product teams by taking the initial phases of this kind of work into our own hands.
We have a pretty big data team at iFood—hundreds of people—so we don't have contact with everyone, but many of us found Streamlit independently around 2020. I heard about it in the Brazilian data science podcast Data Hackers. Now about a dozen people are using it across three teams, and more people find out about it every day!
Wrapping up
Thank you for reading Marcelo’s story! We hope it’ll inspire you to start or to continue growing your career in data science. If you have any questions, please post them in the comments below or connect with Marcelo on LinkedIn.
Happy coding! 🎈
Comments
Continue the conversation in our forums →